2020年虚拟数字人发展白皮书(附下载)
前言
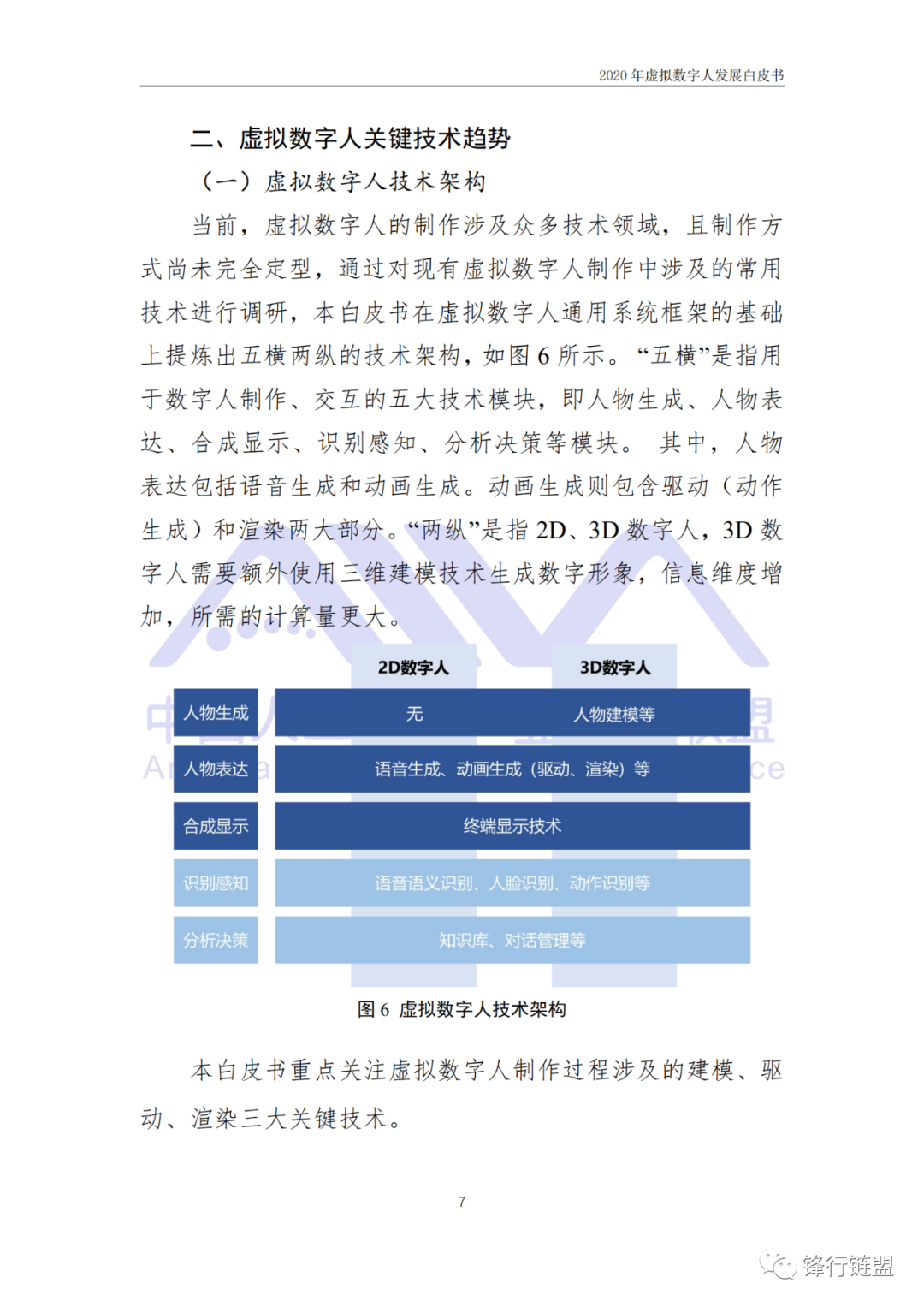
在人工智能、虚拟现实等新技术浪潮的带动下,虚拟数字人制作过程得到有效简化、各方面性能获得飞跃式提升,开始从外观的数字化逐渐深入到行为的交互化、思想的智能化。以虚拟主播、虚拟员工等为代表的数字人成功进入大众视野,并以多元的姿态在影视、游戏、传媒、文旅、金融等众多领域大放异彩。
为加快推动虚拟数字人技术和产业创新发展,中国人工智能产业发展联盟(以下简称"AIIA 联盟")总体组协同中关村数智人工智能产业联盟(以下简称"ZAI联盟")数字人工作委员会于2020年发起虚拟数字人推进计划,致力于开展虚拟数字人技术研究、标准制定、评估测试、合作交流、成果发布及生态建设工作。
本白皮书是 AIIA│ 联盟总体组和ZAI联盟数字人工作委员会首次发布。白皮书回顾了虚│拟数字人发展历程,重点分析了虚拟数字人关键技术和产业发展现状,对虚拟数字人的未来发展趋势进行了展望,剖析了数字人发展中的制约因素,提出产业发展建议。
以下是报告详情
关注公众号:锋行链盟回复【1109】下载报告完整版
声明
来源:中国人工智能产业发展联盟(以下简称"AIIA 联盟")总体组协同中关村数智人工智能产业联盟,锋行链盟推荐阅读,版权归作者所有。文章内容仅代表作者独立观点,不代表锋行链盟立场,转载目的在于传递更多信息。如涉及作品版权问题,请联系我们删除或做相关处理!
锋行链盟
锋行链盟专注于区块链、物联网、云计算、AI领域技术探索和产业投资,关注公众号:锋行链盟每日获取最新报告。项目、投资方、产业招商、园区资源、研报定制、媒体对接合作请+fengxingziben
关注公众号:锋行链盟后台回复【1109】下载报告完整版
会员请进入报告库直接下载
扫码成为会员/资源整合/项目推荐/无限制下载3w+报告
