抖音短视频脚本示范,抖音热门小剧本分享
柴米油盐酱醋茶,大街小巷八卦事,请关注丫丫运营微信公众号,每天为您送上抖音和自媒体相关知识!
大家好,我是丫丫自媒体(徽杏2931978430),今天跟大家分享下( 抖音短视频脚本示范,抖音热门小剧本分享)。话不多说,干货满满!请往下看
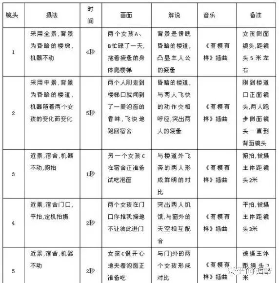
分镜头脚本是目前为止,各类短视频平台中用的比较多的一种脚本形式。这种脚本创作的关键点的关键词是——细致。分镜头脚本对画面的要求极高,因为我们要在极短的时间展现出一个情节性强的内容,所以创作起来耗时耗力。抖爆爆整理了一份康师傅方便面广告,展示品牌分镜头的脚本范本,我们可以一起来看一下:康师傅方便面广告分镜头脚本
抖音的内容定位是符合年轻人的文化潮流,在抖音作品中多加入热门音乐会让自己的作品更加吸引人,会获得更多的推荐量,上热门也更加容易。
事实证明,多@抖音小助手对作品上热门有一定的帮助。建议把所有的作品都@抖音小助手,对自己的作品也没有什么坏处。
如果你也想做抖音,请加我VX:2931978430,我们这边好多大佬,每天抖音直播抖音运营技巧,助你一臂之力!顺便给大家总结了一份抖音资料,这份抖音资料都是针对现在做号的一些问题总结,如果有需求可以私信我领取资料,这些只是给大家提供一个学习的思路,拿到手却不花时间学习的还是不要欺骗自己了,不懂的可以和我交流!最后提醒一下抖友们,违规操作一定不要有。如果你是单纯的想上热门,不要在作品里打广告,敏感话题,留微信,QQ等信息。这些都是官方不允许做的。更多抖音上热门技巧请私聊小编。
很多人希望自己的抖音作品能够上热门,积累更多的人气,获得曝光量,通过抖音带货,创业。
有很多人在运营过程中不知道怎么上热门,今天分享几点上热门的小技巧。
一、完善个人信息
首先,要给自己的抖音起一个好听并有含义的昵称,这样容易别人记住,可以吸引不少的粉丝;其次个人资料要大概说明自己的主要信息,让粉丝了解你主要做什么的。
二、遵守抖音规则
违规操作包括但不限于发广告、敏感话题、非正能量、带货、留微信QQ电话号码等,这些都是不被官方允许做的。
抖音脚本文案创作要点有哪些?
1、确定主题中心
在创作15秒的短视频脚本前,我们一定要先给视频定调,也就是说确定主题。
如果你也想做抖音却不会运营,可以微信我:2931978430,找代运营不如自己学运营,把主动权放自己手里。顺便给大家总结了一份抖音资料,这份抖音资料都是针对现在做号的一些问题总结,如果有需求可以私信我领取资料,这些只是给大家提供一个学习的思路,拿到手却不花时间学习的还是不要欺骗自己了,不懂的可以和我交流!记住,如果我们连赚钱的机会都不想好好把握,那么还是老老实实上班吧!
到底,视频是想做一个感人的爱情故事,还是记录业余生活的一天,只有主题表达清晰了,后期的内容才能围绕展开。
2、给内容搭建框架
确定好主题后,就要开始给内容搭建故事框架。一般的故事框架围绕以下3点展开:
1)开头:黄金4秒必出主题
一般用户刷视频时,在前6秒播放的黄金时间里会决定是继续观看还是划掉。所以,我们必须在4秒内引出主题。
2)故事:剧情反转要超2次
一般来说,故事段子类的生产公式=熟悉的场景+意外的转折,并且反转次数要2-3次,才能吸引用户反复观看。
这里大家可以参考美妆类账号破产姐弟或故事类账号你的十一,他们的故事反转非常精彩,让人看得津津有味。
3)灵活运镜
拍摄的时候,一般景别会用到远景、全景、中景、近景、特写等镜头,下面重点介绍这几种镜头的使用方式。
如果你也想做抖音却不会运营,可以微信我:2931978430,找代运营不如自己学运营,把主动权放自己手里。顺便给大家总结了一份抖音资料,这份抖音资料都是针对现在做号的一些问题总结,如果有需求可以私信我领取资料,这些只是给大家提供一个学习的思路,拿到手却不花时间学习的还是不要欺骗自己了,不懂的可以和我交流!记住,如果我们连赚钱的机会都不想好好把握,那么还是老老实实上班吧!
远景:远景就是把整个人和环境拍摄在画面里面,常用来展示事件发生的时间、环境等场景。
全景:全景比远景近一点,把人物的身体整个展示在画面里面,用来表现人物的全身动作,或者是人物之间的关系。
中景:指拍摄任务膝盖至头顶的部分,重点在于显示人物的形体动作。
近景:指拍摄人物胸部以上至头部的部位,常指表情、神态等细微动作。特写:一般就是对人物的眼睛、鼻子、嘴、手指、脚趾等这样的细节进行拍摄,适合用来表现需要突出的细节。
在这一步,我们将整个大纲细分成了不同的镜头,详细描写每个阶段、每个镜头的表现内容。具体格式,大家可以参考下面这张图:
4)结尾:巧用经典语句表达价值观
当故事的角色、场景、事件被顺利串联起来,那么也就引来了最后的结局。抖音短视频脚本怎么写
结局很简单,就像我们写作文,只要在文章结尾表达价值观就可以。建议多引用网络经典语句做ending,会让视频看起来更有质感。
自媒体抖音运营实战每天免费直播,我是丫丫,分享干货,等你来关注!
网短视频风口,如果你想学习抖音卖货,淘宝客,吸粉,引流的技术,加微信:2931978430 ,免费领取一份短视频创业资料
早晨醒来时,问一问自己:我应当做什么?晚上睡觉时,问一问自己:我做了些什么?By毕达哥拉斯
